公告公示
您当前位置:医院新闻 >> 公告公示 >> 浏览信息
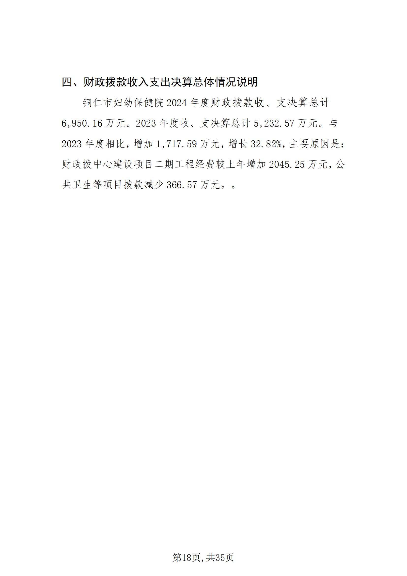
铜仁市妇幼保健院2024年度部门决算公开报告
时间:2025年09月01日信息来源:本站原创 字体:

铜仁市妇幼保健院2024年度部门决算公开报告

铜仁市妇幼保健院2024年度部门决算公开报告铜仁市妇幼保健院2024年度部门决算公开报告

铜仁市妇幼保健院2024年度部门决算公开报告

铜仁市妇幼保健院2024年度部门决算公开报告


铜仁市妇幼保健院2024年度部门决算公开报告

铜仁市妇幼保健院2024年度部门决算公开报告铜仁市妇幼保健院2024年度部门决算公开报告

铜仁市妇幼保健院2024年度部门决算公开报告


铜仁市妇幼保健院2024年度部门决算公开报告

铜仁市妇幼保健院2024年度部门决算公开报告

铜仁市妇幼保健院2024年度部门决算公开报告


铜仁市妇幼保健院2024年度部门决算公开报告


铜仁市妇幼保健院2024年度部门决算公开报告

铜仁市妇幼保健院2024年度部门决算公开报告

铜仁市妇幼保健院2024年度部门决算公开报告

铜仁市妇幼保健院2024年度部门决算公开报告铜仁市妇幼保健院2024年度部门决算公开报告


铜仁市妇幼保健院2024年度部门决算公开报告铜仁市妇幼保健院2024年度部门决算公开报告


铜仁市妇幼保健院2024年度部门决算公开报告铜仁市妇幼保健院2024年度部门决算公开报告


铜仁市妇幼保健院2024年度部门决算公开报告铜仁市妇幼保健院2024年度部门决算公开报告


铜仁市妇幼保健院2024年度部门决算公开报告

铜仁市妇幼保健院2024年度部门决算公开报告

铜仁市妇幼保健院2024年度部门决算公开报告铜仁市妇幼保健院2024年度部门决算公开报告


铜仁市妇幼保健院2024年度部门决算公开报告铜仁市妇幼保健院2024年度部门决算公开报告


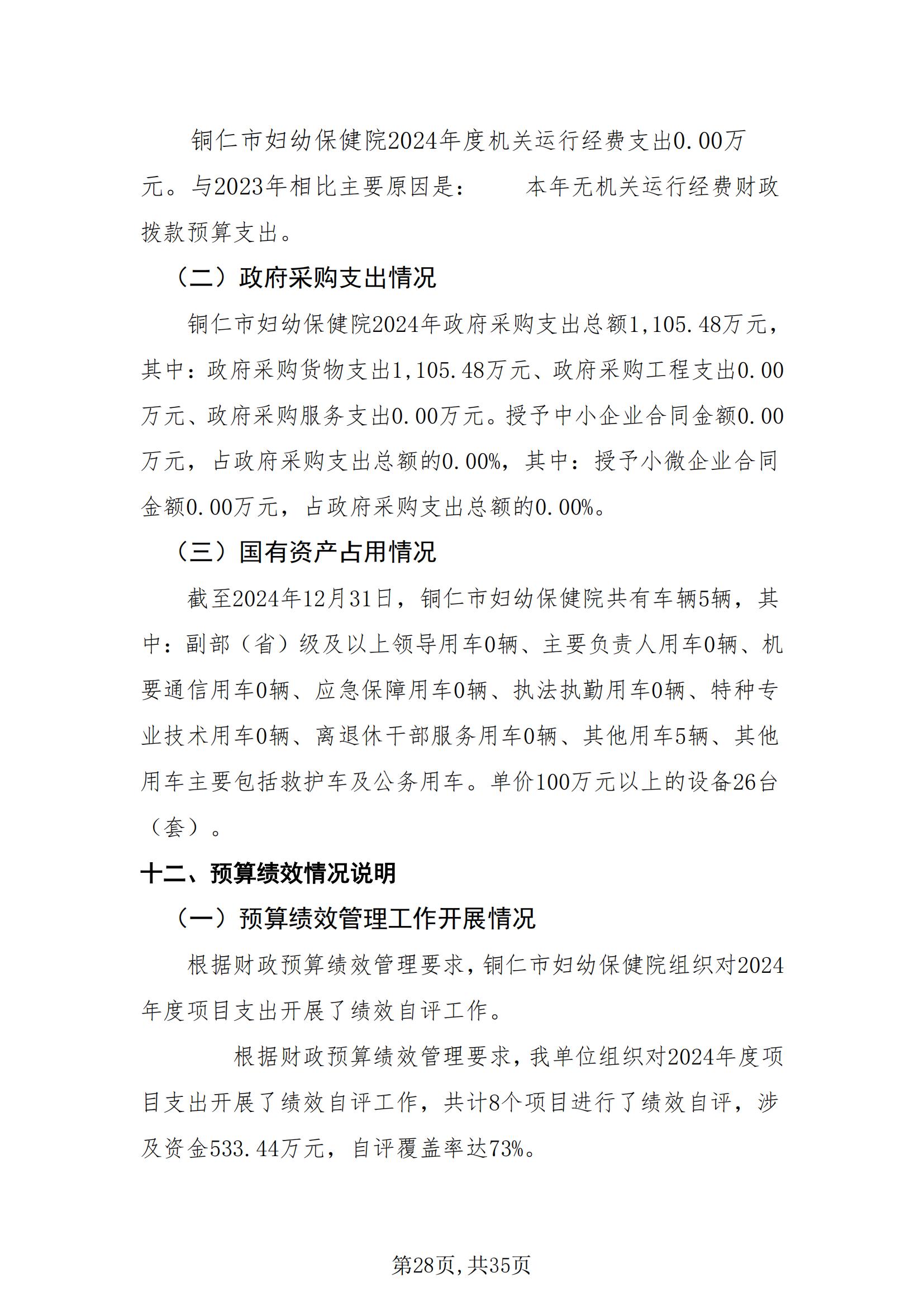
铜仁市妇幼保健院2024年度部门决算公开报告

铜仁市妇幼保健院2024年度部门决算公开报告

铜仁市妇幼保健院2024年度部门决算公开报告

铜仁市妇幼保健院2024年度部门决算公开报告铜仁市妇幼保健院2024年度部门决算公开报告

铜仁市妇幼保健院2024年度部门决算公开报告


 下载信息  [文件大小:805.39 KB 下载次数: 次]
点击下载文件:2024年项目绩效自评




新闻动态
公告公示
政策法规
医院介绍
预约挂号
政策法规
本院专家
院长信箱
联系我们

友情链接:

中华人民共和国国家卫生健康委员会    贵州省卫生健康委员会     铜仁市卫生健康局    铜仁市政府    铜仁市人大
     

24小时母乳喂养及咨询热线电话
0856-5223840
医疗服务投诉电话 0856-5232737
四维彩超预约电话 0856-5266296

铜仁市妇幼保健院 版权所有 Copyright © trsfybjy.cn All rights reserved.

24小时服务电话:0856-5599120(18185699120) 行政办公电话:0856-5224545 网站备案号:黔ICP备16006252号

中文域名:铜仁市妇幼保健院.公益    地址:贵州省铜仁市碧江区东太大道456号(原二医)     技术支持易舟软件